宁国市弘嘉金属表面处理有限公司 材料环保审核材料公示
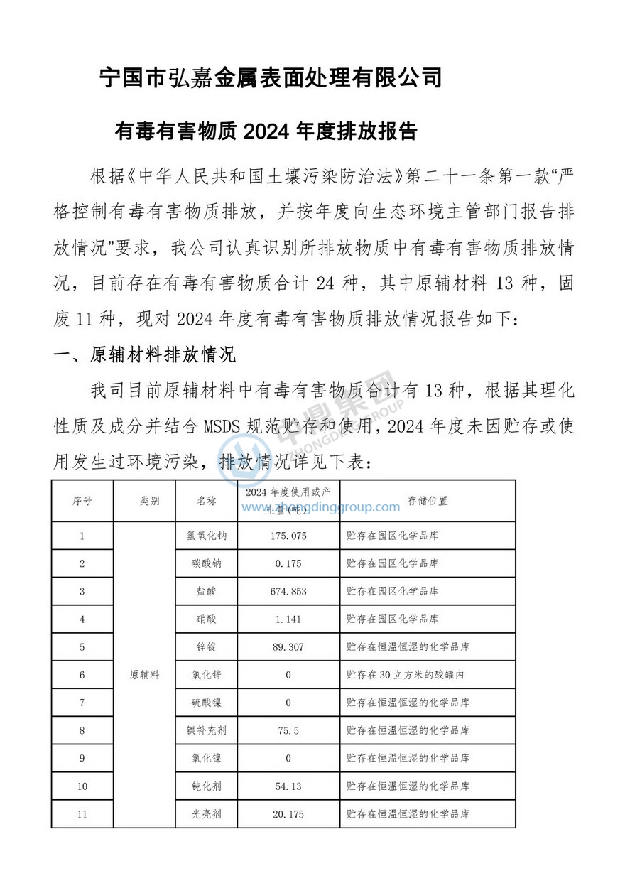
《2024年弘嘉有毒有害物质年度排放报告》
《2024危废污染防治责任信息公开 》
《弘嘉25年应急演练计划》
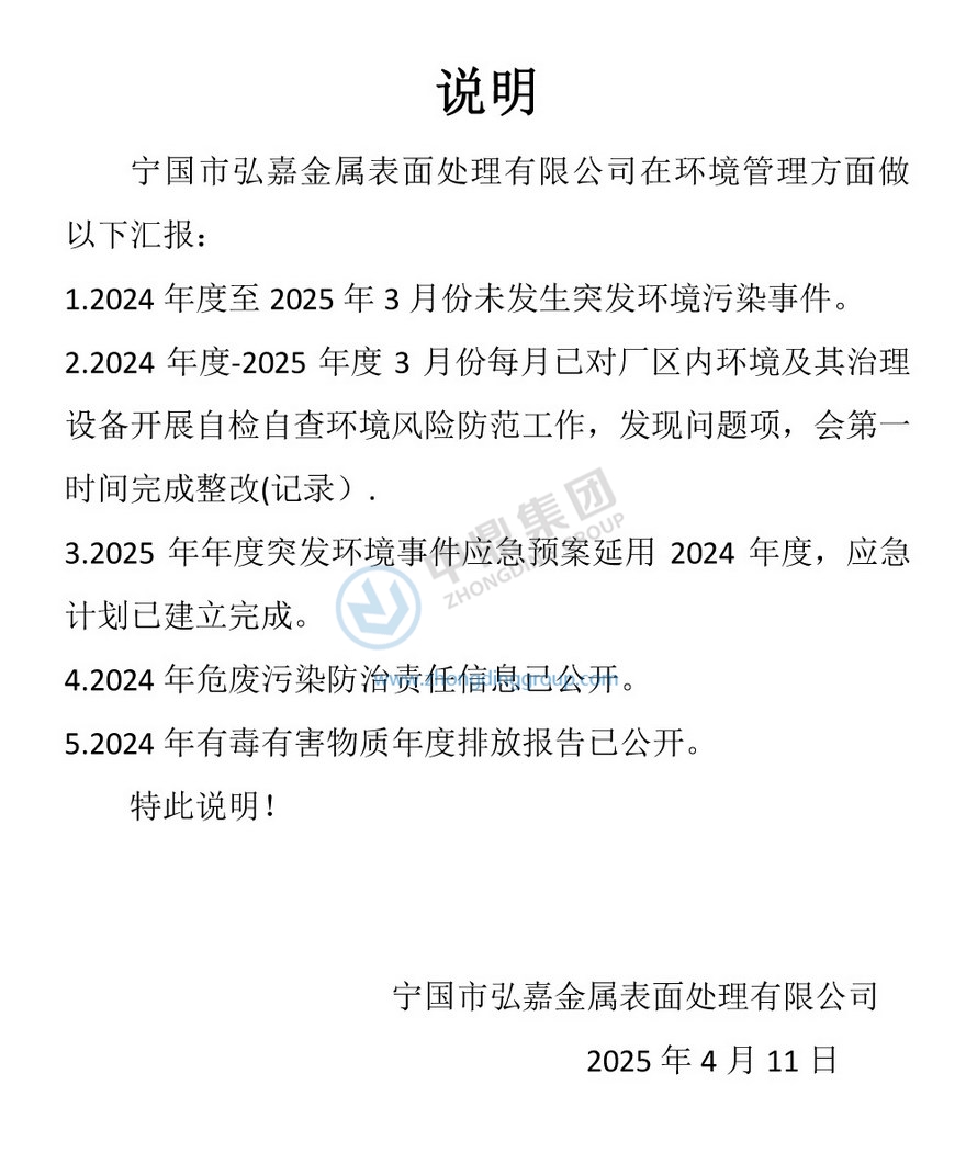
《弘嘉2024年度环境管理情况说明》
《弘嘉2025年危废流失应急预案演练》
《弘嘉2025年危化品应急预案演练》






材料环保审核材料附件
宁国市弘嘉金属表面处理有限公司 材料环保审核材料公示
《2024年弘嘉有毒有害物质年度排放报告》
《2024危废污染防治责任信息公开 》
《弘嘉25年应急演练计划》
《弘嘉2024年度环境管理情况说明》
《弘嘉2025年危废流失应急预案演练》
《弘嘉2025年危化品应急预案演练》





